Click on below respective icon to access more details

how to develop your own website

ProSight Specialty Insurance

‘ProSight Online’ which is a customer “Service and Solutions” portal. The ‘ProSight Online’ web application replaces and greatly expands upon the existing SharePoint-based Agent Portal. This application used by different audiences, which includes: agents, retailers, policyholders and claimants.

The goal is to provide a single, consistent entry point where ProSight customers can perform queries, access reports, and obtain information on claims and policies.


Sharepoint Customized Design

Florida Blue

Seamless Payment experience for
Florida Blue members


Problem Statement

Florida Blue customers expect to understand their bill, to pay in their preferred channel and method, and to have a comprehensive view of their account. The current Florida Blue payment interface is cumbersome and confusing, and members don’t have the flexibility in payments that they’ve come to expect from other consumer experiences. This results in a negative customer experience, customer churn, and high volumes of payment-related service inquiries.


Solution

Create a easy navigation process flow and design common easy to use patterns for the user. It will acknowledge to end user where they are in the process and additionally tells them what they can expect in the subsequent stages to finish their payment process.

The end result will ensure timely, accurate and clear billing and give customers the ability to pay their bill through channels and methods of choice. The customer will be able to understand their bill and receive end- to-end premium and payment communications.

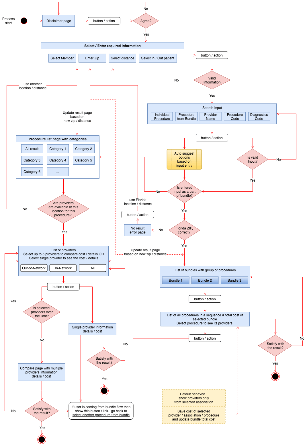
Cost Comaprision Tool 

Process Flow Diagram

Regardless of whether you have a treatment coming up or need to fill a prescription, this tool help customer to compare cost with multiple service providers based on search criteria.

Home   |  Connect with LinkedIn

Copyright all respective employers and clients.
This work is expected to be seen by prospective businesses for the motivations behind self-promotion and show of competency.